前回のブログでは、2021年2月17日から医療従事者に対して始まったコミナティ筋注の先行接種による副反応の結果をお伝えした。

厚生科学審議会(予防接種・ワクチン分科会 副反応検討部会)|厚生労働省
主な症状は皮膚疾患、次いでアナフィラキシー、この二つであった。

「医療の最前線に立つ医療従事者をコロナから守ろう」という言葉で始まった先行接種。その実は、まるで「医療従事者を使って臨床試験を行っただけ」と言ってもいいのではないだろうか。「軽快」「回復」をあわせて85%という結果ではあるが、ワクチンを打ったことによって何らかの健康被害があったことは事実である。
そして、次の生贄は高齢者・・・。
そして、医療従事者への先行接種に続き、2021年4月からは65歳以上の高齢者への接種が始まった。この時の掛け声も、「脆弱な高齢者をコロナから守ろう」というものだった。著者の周りにいる高齢者は、無駄に丈夫で嘘ばっかりつく創価学会の偽装工作員しか見当たらないのだが・・・。

人口動態調査 人口動態統計 確定数 死亡 | ファイル | 統計データを探す | 政府統計の総合窓口
上のグラフから、2021年以降の年間死亡者数が増加していく様子がわかる。そしてその多くは80代以上の高齢者である。
もはや、政府や厚生労働省の言う「○○を守るため、ワクチンを打とう」という言葉を信じてはいけないのではないか・・・。
本来ワクチンは、健康な人を感染症から守るために打つものであって、ワクチン接種によって体調不良や死亡するということがあってはいけないのである。
これらの結果は、「感染予防」「重症化を防ぐ」といった建前そのものを揺るがす結果である。
2022年3月、5~11歳への接種が始まった
2021年2月mRNAワクチン接種開始当初、「mRNAワクチンはこのパンデミックを救う救世主」といった見方が主な見方だった。一方で、従来の弱毒化・不活化ワクチンと全く異なるウイルスのmRNAを人工合成したワクチンに対し、安全性や効果について疑問視する声もあった。しかし、緊急事態を煽る政府や専門家、マスコミの声に安全性への懸念はかき消されていく。しかし、接種開始後ワクチン接種後の体調変化や死亡といった事例が重なっていくうちに、この状況は変化していく。
「mRNAワクチンは本当に安全なのか、予防効果はあるのか」という疑問が膨れ上がる中、明けて2022年3月、ファイザー製コミナティ筋注の5~11歳を対象とした接種が始まったのだ。
下図は2022年2月14日から2023年7月30日までの接種状況をまとめたグラフである。

2023年7月30日までの総接種回数は、4365136回(うちオミクロン株対応接種回数211446回)であった。
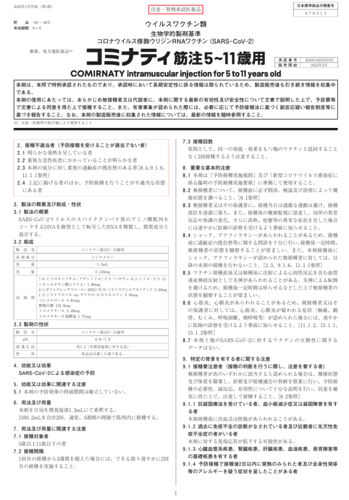
コミナティ筋注5~11歳用とは・・・
下の画像は、冒頭の画像同様厚生労働省が公表したファイザー製新型コロナワクチン(5~11歳用)の添付書類である。
個人的には、「大人用も子ども用も同じ成分で有効成分の量が違うもの」と勝手に思い込んでいたのだが、12歳以上用と11歳以下用では成分そのものに違いがある。

下表は、12歳以上が接種するコミナティ筋注の説明書である。

そして、5~11歳用の成分は次のようになっている。

いずれも有効成分は、『トジナメラン』これがまさにスパイクタンパクをコードするmRNAである。
添加剤(アジュバント)も共通で含有量だけ異なる。ではこのアジュバント。一体何が使われたのか。
- [(4-ヒドロキシルブチル)アザンジイル]ビス(ヘキサン-6,1-ジイル)ビス(2-へキシルデカン 酸エステル)
- 2-[(ポリエチレングリコール)-2000]-N,N-ジテトラデシルアセトアミド
- 1,2-ジステアロイル-sn-グリセロ-3-ホスホコリン
- コレステロール
これらについて、体内に取り込んだ場合に起きる副反応について危惧する情報がある。そもそも生体内に入れる用途で製造されていないものもあるのではないか。
- (4-ヒドロキシルブチル)は、塗料・コーテイング材料として工業用に使われている物質である。体内に入った場合には有害で目の損傷や皮膚の炎症を起こす危険がある。
- (ポリエチレングリコール)は、化粧品やハンドクリームなどの材料や医療的処置に使う材料として一般的ではある。mRNAは不安定な物質で体内に入るとすぐに分解してしまうため、mRNAを入れるための脂質ナノ粒子の素材として用いられている。この物質は体内に取り込まれた場合に、激しいアレルギー反応(アナフィラキシー)を起こすことが予想されていた。
- 1,2-ジステアロイル-sn-グリセロ-3-ホスホコリンも、mRNAを包み込むために用いる物質である。これについても、急性毒性、皮膚刺激性、生殖毒性、臓器毒性があることがわかっている。
『コロナは、ウイルスは、感染ではなかった!電磁波(電波曝露)の超不都合な真実』 菊川 征司著
そもそも、体内に入れるべき物質ではない材料を用いて作られているのではないか。こんなものを生後半年の乳児にまで接種したのか⁉
さらに意外だった点は2点。1点目は、容量が大人用0.45mLに対し、5~11歳用は1.3mLになっていることである。小児用の方が量が多い。これは意外であった。
2点目は、成分が異なること。「3.2組成」の項目の「添加剤」の欄で「精製白糖」までは同じ成分である。しかしその下に表記されている成分に12歳以上用と11歳以下用で違いがある。
12歳以上用では、
- 塩化ナトリウム
- 塩化カリウム
- リン酸水素ナトリウム二水和物
- リン酸二水素カリウム
となっている。これらについては体内に存在している物質であり、緩衝作用を持つ物質である。
一方で、11歳以下用では、
- トロメタモール
- トロメタモール塩酸塩
となっている。トロメタモールについてwikiによると、正式名称は「トリスヒドロキシメチルアミノメタン」という物質である。注射薬や化粧品の緩衝液として使われている。そして、『1級アミンが生化学反応を阻害し、哺乳類細胞に毒性を示す』とある。
この物質が11歳以下のワクチンから使われた理由は何だろうか。なぜ12歳以上と異なる成分が使われたのか。疑問である。ちなみにオミクロン株対応ではすべてトロメタモールが使用されている。

ファイザーは、もちろんこれらについては承知のはずである。WHO、この国の政府、高級官僚、厚生労働省、ファイザーの大株主である創価学会なども、わかっていたはずではないか。
実際に、「コミナティ筋注5~11歳用」で何が起きたのか
2022年3月以降、医療機関と製造販売業者(ファイザー)に寄せられた副反応の報告をまとめた。


接種回数が増えるほど副反応の報告件数や副反応報告頻度は上昇する。報告頻度0.004%という数字は下の表のインフルエンザワクチンと比較するとかなり高い(10~100倍)頻度である。具体的に言えば、「1億人に接種した時に起きた副反応のうち、厚労省に報告された数が4000件」ということであり、実際の発生件数はもっと多いはずである。

下のグラフは、上のグラフのうちコミナティ筋注の製造販売会社である「ファイザー株式会社」から厚生労働省に報告のあった(オレンジ色の線)症状についてまとめたものである。

厚生科学審議会(予防接種・ワクチン分科会 副反応検討部会)|厚生労働省
データは、厚生労働省の厚生科学審議会(予防接種・ワクチン分科会副反応検討部会)の第78回(2022年4月13日)から第98回(2023年10月27日)でファイザーから報告された、2022年2月21日から2023年7月30日まで(総接種回数4365136回うちオミクロン株対応211446回)の症例である。
報告件数の多い順に、症例と報告例の中での割合(人/253人)は、次の通りであった。
- 「COVIT-19・発熱(高体温症含む)」で64件(25.3%)
- 「頭痛・発熱・悪寒・熱性けいれん」45件(17.8%)
- 「血圧低下・徐脈・蒼白」37件(14.6%)
- 「悪心・嘔吐」34件(13.4%)
- 「意識消失・意識障害・意識変容・昏睡尺度異常」32件(12.6%)
- 「痙攣・てんかん・筋攣縮・テタニー」29件(11.5%)
- 「アナフィラキシー」24件(9.5%)
- 「皮膚炎(掻痒症・蕁麻疹・発疹・紅斑・薬疹)」24件(9.5%)
- 「四肢痛・疼痛」23件(9.1%)
- 「心筋炎・心膜炎・心拡大・心電図異常・房室ブロック・CPK増加・心不全(BNP増加)・心貯留」23件(9.1%)
- 「消化管運動低下・逆流・嘔吐・胃腸炎・腹痛・下痢・軟便」23件(9.1%)
- 「感覚異常(筋骨格・眼・口腔内)・不快感・異物感・鈍麻・気分障害・過敏症・羞明・異常行動」21件(8.3%)
- 「迷走神経反射(失神)」21件(8.3%)
- 「倦怠感・疲労・傾眠・不活発・鎮静」20件(7.9%)
- 運動障害・歩行障害・起立障害・単麻痺・四肢拘縮・無力症・筋力低下」17件(6.7%)
- 「胸部痛み・不快感」17件(6.7%)
- 「浮動性/体位性めまい・転倒・振戦」16件(6.3%)
- 「呼吸困難・喘息・喘鳴・咽喉絞扼感・酸素飽和度低下」15件(5.9%)
この中には、コミナティ筋注5~11歳用の説明書(後述)に明示されている症状も多くある。
グラフに入らなかった症状としては、
- 「血小板減少症・リンパ球白血球減少/増加・組織球性壊死性リンパ節炎(腫脹)・血球貪食性リンパ組織球症(HLH)・免疫系障害・扁桃肥大・リンパ節炎」12件(4.7%)
- 「咳嗽・上咽頭炎・痛み」11件(4.4%)
- 「無菌性髄膜炎」5件(2.0%)
- 「川崎病」5件(2.0%)
- 「ギランバレー症候群」4件(1.6%)
- 「感染症(ムンプス・ブドウ球菌・蜂巣炎・ヘルペス・歯肉炎・メタニューモ・乳腺炎)」9件(3.6%)
- 「食欲減退・過小食・栄養障害」9件(3.6%)
- 「肝機能障害・肝炎・肝不全・胆管炎」8件(3.2%)
- 「関節痛・関節炎・筋肉痛」8件(3.2%)
- 「末梢神経障害・顔面神経麻痺・ミオクローヌス・開口障害」7件(2.8%)
- 「血管炎・血管浮腫・頸動脈狭窄」6件(2.4%)
- 「心拍数増加・頻脈・動悸」6件(2.4%)
- 「口腔咽頭口唇痛・紅斑・腫脹」6件(2.4%)
- 「多汗症」6件(2.4%)
となっている。これらの結果について、対象年齢のお子さんをお持ちの皆さんはどうお感じになるだろうか。
1.ワクチン接種で感染した!?
最も多かったのは、医療機関で「COVIT-19」と診断された例(64件、25.3%)と「COVIT-19」の症状でもある「頭痛・発熱・悪寒・熱性けいれん」と診断された例(45件、17.8%)で、合わせると109件43.1%になる。
これらの症状については、『コミナティ筋注5~11歳用』の説明書「11.1重大な副反応」の項目に「インフルエンザ様症状(頻度不明)」「頭痛」「発熱」「悪寒」(5%程度)と記載がある。
ファイザーの説明にある「頭痛・発熱・悪寒」が5%程度も起きる状況そのものが、正しいのか。ファイザーから提供された頻度ほど報告頻度は高くはないから、「安心・安全」なのか。これはまさに、「ファイザーのmRNAワクチン『コミナティ筋注』で感染した」ということではないか。だとすると、「感染予防効果はない」ということである。「重症化を防ぐ」という効果については調べようがないが、ワクチン接種で医療機関に受診するほどの副反応が起きること自体異常な事ではないだろうか。

2.意識障害、痙攣、失神、浮動性めまい・・・呼吸器感染症??
「熱性けいれん」は乳幼児に多い症状であり、5~11歳(主に小学生)になると減少してくる。しかし、意識障害・痙攣・失神(迷走神経反射)・浮動性めまい・・・。コロナウイルスはもともと呼吸器感染症(風邪)の原因と言われていたはず・・・。「ワクチン接種が原因だから、自然感染とは症状が違う!」と言われるかもしれないが、ワクチンには新型コロナのスパイクタンパクをコードするmRNA配列が入っているので、起きることとしては体内でスパイクタンパクが増えるということであり、結果抗体が作られる。そもそもそれがこのワクチンの目的である。
痙攣や失神について、次のような調査結果がある。
生後12~35か月の乳幼児がMMR(麻疹・おたふく風邪・風疹)ワクチンの接種6~11日後に熱性けいれん(febrile seizures,convulsion)を起こすリスクは、ワクチン非接種と比較して5倍も高まります。また、DTP(ジフテリア・破傷風・百日咳)ワクチン接種後では、当日に熱性けいれんを起こすリスクが5倍高まります。
VIRUS DOES NOT EXIST ウイルスは存在しない 崎谷 博征著
「浮動性めまい」については、ファイザーの説明書に「頻度不明の副反応」として記載がある。医療従事者への先行接種でも27人/500人からの報告があった。
実は最近奇妙な現象が2日続けて起きた。つい先週(2026年4月6日)のことだ。夜8時ごろ、入浴後髪を乾かすまでは、全く何の問題もなかった。夕飯の支度を始めた途端、急に目が回り出したのだ。普通に立っていられないほどで悪心も始まった。それはまるで、遊園地のコーヒーカップでぐるぐる高速回転された直後のようだった。30~40分後、少し治まったところで夕飯を取り、すぐに寝た。翌日(4月7日)も夜7時を回った途端、同じことが起きた。こんなことは、60年の人生の中で「日本酒を飲みすぎたとき」と「遊園地に行ったとき」しか経験がなかった。著者はmRNAワクチンも打っていない(インフルエンザは4年前が最後)し、この2日は飲酒もしていない。直前までは普通に過ごしていた。
「浮動性めまい・・・」ワクチンの副反応を調べていて知った言葉だった。確かに、始まりは体が浮いたような感じだった。考えられる原因は、ただ一つ。『電磁波』である。著者は、創価学会による集団ストーカーのターゲットとして20年間今も様々な嫌がらせを受けている。その一つに「電磁波を使った身体攻撃」がある。これまでは、身体操作、くしゃみや咳込み、下痢など消化器症状、疼痛、かゆみ、幻聴幻覚幻嗅など感覚刺激(脳内送信)、胸の痛みや心拍異常、嗄声・・・といったものだ。いずれも一時的に終わるもので、今も問題なく暮らしている。
以前から感じていたことだが、今回ワクチンの副反応を調べていて思いを強くした。副反応や「コロナ陽性」の症状の中にも、『電磁波を使った身体攻撃』によるものがあるのではないか。
そもそも2019(令和元)年は、まさに5G時代の幕開けだった。中国の武漢でも5Gの試験運用が始まったころで、その後日本も含め世界中に5Gが広がった。5Gでは、「サブ6」「ミリ波」と呼ばれる高エネルギーの周波数帯を使用するため、5G専用の基地局が必要になる。建物による損失も大きくなるため、基地局の数も増えている。「一人1台」スマホを持つ時代、より高エネルギーな電磁波を使って個人を狙った攻撃も可能になっているのではないか。20年間攻撃され続けている著者は、その恐ろしさを肌身に染みて感じている。
過去の世界的パンデミックと電磁波の関係
実は過去の世界的なインフルエンザが環境中の電磁界を大きく変化させるような電磁波的イベントと大きく関係していることはよく知られている。17~18世紀、太陽黒点の増加が世界的インフルエンザの流行に関係していることがわかっていた。1889年、イギリスで電力の商用的使用が始まった。それ以降は、世界中でインフルエンザが毎年のように流行を繰り返すようになった。以降、インフルエンザの世界的大流行の始まるとき、地球の電磁的環境を大きく変動させるようなイベントがあった。

『電気汚染と生命の地球史 インビジブル・レインボー』 アーサー・ファーステンバーグ著 より
- 1889年 ロシア風邪 イギリスで電信が始まる。(日本では、「お染風邪」と呼ばれた)
- 1918年 スペイン風邪 ラジオ無線放送開始
- 1957年 アジア風邪 軍用レーダー時代
- 1968年 香港風邪 軍事衛星時代開始
- 1980年代後半 ワイヤレス時代の始まり 大きなパンデミックはなかったけれども、地球温暖化、異常気象や大規模地震など地球規模で環境が変動している。
そして今回2019年暮れの新型コロナ・パンデミックは、強力なミリ波を含む5G時代の幕開けと重なった。
過去のパンデミックの症状とワクチン副反応との類似・・・
当初、新型コロナは「呼吸器感染症」のはずだった。しかし、感染者やワクチン副反応の症状を見てみると、明らかに呼吸器感染症ではないことがわかる。
過去の世界的パンデミックでも、「○○風邪」「インフルエンザ」とは呼ばれてはいるものの、その症状は呼吸器感染症とは全く異なるものであることが指摘されていた。
1889年にイギリスで発生したインフルエンザでは、呼吸器症状は見られず主な症状は「めまい、不眠、消化不良、便秘、下痢、嘔吐、衰弱、神経痛、せん妄、昏睡、痙攣」などの神経症状だった。さらに、回復後も「麻痺、てんかん」といった神経起因の症状が残るケースもあった。
今回のワクチン副反応と非常に重なっていることがわかる。
この時治療に当たった医師の一人C.H.ヒューズ氏は、インフルエンザを「毒性神経症」と呼んだ。
私の考えでは、インフルエンザの謎に対する答えは神経毒だ。あるケースでは、呼吸器系を支配する神経系の一部が侵された。他のケースでは、消化機能をつかさどる部分が襲われた。・・・体内のすべての組織や器官の栄養は、神経系の直接的な制御下にある。神経に影響を及ぼすものは、体内の組織や器官にも悪影響を及ぼすことになる。・・・肺だけでなく、腎臓、心臓、その他の内臓、そして神経そのものがこのような被害を受ける可能性がある。」
『コロナは、ウイルスは、感染ではなかった!電磁波(電波曝露)の超不都合な真実』
菊川 征司著
『神経に影響を及ぼすもの』、まさに電磁波は神経伝達に影響を及ぼすはずである。感覚器官から入力された刺激は、電荷の移動によって軸索を伝わっていく。神経伝達に限らず、体内で起きる生化学反応はイオンや電子の移動や、局所的に電荷をもつ分子の挙動によって行なわれている。人も動植物も生き物はすべて電気仕掛けのロボットみたいなものなので、電磁波によって多かれ少なかれ影響を受けることは当たり前のことなのである。
1918年のスペイン風邪では、アメリカ海軍の船や海軍無線学校で始まった。この時の症状には、「多臓器からの出血」があった。鼻、歯茎、耳、皮膚、胃、腸、子宮、腎臓、脳。最も多かった死因が、肺からの出血で、自分の血で溺死するほどだった。血液を調べた結果、凝固性が低下していることが分かった。
この事実は、エボラ出血熱も電磁波(軍隊のレーダーや無線)が原因である可能性を示唆する。
RAPT | エボラ熱騒ぎの最大の目的は、ロスチャイルドが西アフリカにあるダイヤモンド原石を独占すること。
そしてこの時も、初期の呼吸器症状はあまり見られず、1889年のロシア風邪同様「不眠、昏睡、知覚の鈍化、異常な高揚、うずき、かゆみ、聴覚異常、脱力や麻痺」といった神経症状が多発していた。
下表は電磁波症候群の症状のリストである。
(『身の回りの電磁波被曝 その危険性と対策』 荻野 晃也著より)

『身の回りの電磁波被曝 その危険性と対策』 荻野 晃也著より
電磁波症候群の症状とワクチン副反応の症状と非常に重なることがわかる。特に、心筋炎・心膜炎や徐脈・頻脈など心臓に関係する循環器系の疾患が気になった。心臓は洞結節で発生する電気信号をプルキンエ線維とよばれる特殊な心筋細胞で心臓の筋肉に伝える電気伝導系の働きで拍動する。さらに、カルシウムイオンチャネルの働きが阻害されれば心筋の収縮に異常が起きることもあり得ることである。
ポリオ(急性弛緩性四肢麻痺)の症状
コミナティ筋注5~11歳用の副反応で多かった症状の一つに「運動障害・歩行障害・起立障害・単麻痺・四肢拘縮・無力症・筋力低下」17件(6.7%)」が上げられる。さらに「無菌性髄膜炎」5件(2.0%)」「ギランバレー症候群」4件(1.6%)「頭痛・発熱・悪心・嘔吐」なども含め、これらはポリオ(急性灰白髄炎)の症状と重なる。
ポリオは生後間もなく始まる予防接種の対象疾患である。主な症状は、発熱、頭痛、咽頭痛、悪心・嘔吐などだが、さらに進行すると「無菌性髄膜炎」(非麻痺型)や四肢の非対称性弛緩性麻痺を発症することもある。ポリオウイルスによる感染が原因とされている。
しかし一方でポリオ感染によって起きる症状は、古くはヒポクラテスの時代から水銀、鉛などの重金属やヒ素によることが知られている。
さらに1900年代には、有機リン系農薬や殺虫剤、シアン化合物、一酸化炭素なども急性弛緩性四肢麻痺の原因になるということが報告された。
戦後アメリカでDDTが農薬や殺虫剤として普及すると、ポリオ発症者が増加する。1949年にビスカインド医師によって報告されたポリオの症状は、「腹痛・嘔気・嘔吐・下痢などの胃腸症状」「鼻水・咳・喉の痛みなどの感冒症状」「全身の関節痛・麻痺・倦怠感などの症状」「頭痛、めまいなどの神経症状」である。さらにその後、「四肢の感覚異常、しびれ、帯状疱疹、皮膚炎、貧血、腹痛や倦怠感」といった症状が数か月続くことが報告されている。
当時殺虫剤などで広く使用されていたDDTによる中毒症状は、「腹痛、嘔気、嘔吐、下痢など急性胃腸症状」、「鼻水、咳、咽頭痛などの感冒症状」、「全身の筋肉麻痺、関節痛、重度の倦怠感、皮膚炎、貧血」である。
ビスカインド医師は、「ポリオはウイルスではなく毒性物質による中毒である。」と推測している。人から人へ感染しないこともわかっている。まさにその症状は重金属やDDTによる中毒症状とも一致するのである。
さらにDDTが引き起こす症状として、不整脈(心房細動)などの心臓疾患やミトコンドリア障害なども報告されている。
2000年代、ポリオは撲滅されたはず・・・
WHO(世界保健機関)は、1994年アメリカにおけるポリオの撲滅を宣言した。2000年代にはその他の地域でも撲滅されたことになっている。
しかし実際には、ポリオ様の症状を呈する疾患はなくなっていない。ポリオと同じ「急性に四肢の弛緩性運動麻痺」を生じる疾患として、WHOは『急性弛緩性麻痺』という概念を考えた。その原因として、
- ギランバレー症候群
- 重症筋無力症
- 横断性髄炎
- エンテロウイルス
- 無菌性髄膜炎
- 慢性疲労症候群
これらの疾患の症状はほぼポリオそのものである。つまり、ポリオはワクチンによって撲滅されたわけではないことが指摘されている。
そして今回、新型コロナワクチンによる副反応を調べてみて分かったことは、副反応の症状の中にポリオの症状と非常によく重なる症状があったということだ。
参考文献に挙げた「VIRUS DOSE NOT EXIST ウイルスは存在しない(上/下) 崎谷 博征著」の中で著者の崎谷氏は、こう指摘している。
ワクチンの量が増えると上昇し、減ると減少する。そして、ワクチンの摂取量に依存して急性弛緩性麻痺の発症率が高まるというのは、単なる相関関係ではなく、限りなく因果関係に近いことがわかります。つまり、ポリオワクチンがポリオと同じ急性弛緩性麻痺を引き起こしているということです。
VIRUS DOSE NOT EXIST ウイルスは存在しない(上/下) 崎谷 博征著
そしてこれを「ワクチン注射誘発麻痺(VACCINE PROVOCATION SYNDROME)」と呼んで、そのメカニズムについて次のように説明している。
通常、脳脊髄には毒性物質をシャットアウトする関門(Blood Brain Barrier)があるために毒物は侵入することができません。しかし、筋肉に炎症を起こした場合、そこに分布する神経を使って脊髄から脳へと毒性物質が入り込むことができるのです。
VIRUS DOSE NOT EXIST ウイルスは存在しない(上/下) 崎谷 博征著
だとしたら筋肉注射であるコミナティ筋注そのものに問題があるということになる。ワクチン接種によって炎症を起こした筋肉にある神経を伝ってワクチンの有毒物質が脳や脊髄に入り込み麻痺症状を引き起こすということなのである。
ポリオワクチンによって根絶されていないとすると、ウイルス起因ではない可能性がある。そして、ヒ素や重金属、DDTや農薬などの化学物質によっても発症することがわかっている。さらに、ワクチンの内容物によって引き起こされるポリオ様症状があるならば、ポリオワクチンは打ってはいけなかったということである。ワクチンにはいったい何が入っているのか?
調査報道 河添恵子TV / 公式チャンネル – YouTube
川崎病も・・・
今回調べたコミナティ筋注5~11歳用接種した子どもたち253人の副反応の訴えの中に、「川崎病」5件(2.0%)、「血管炎・血管浮腫・頸動脈狭窄」6件(2.4%)と診断された例が少なくとも11例ある。
「川崎病」は小児の血管炎で、感冒様の症状の後に発疹、目の充血、口唇の乾燥亀裂、舌の腫脹(イチゴ舌)手足の赤化、落屑、リンパ節腫脹などが現れる疾患である。
崎谷医師は、「川崎病も、現代のワクチン接種が流布する1960年代まではほとんど認められなかった病態です。」と指摘している。そして、実際に出生直後から始まるワクチン接種スケジュールに沿って様々なワクチンが接種されており、「川崎病」はこれらのワクチン接種後に発症することが報告されている。

日本小児科学会が推奨する予防接種スケジュール 2026.4.1版|会員・医療関係者の方|公益社団法人 日本小児科学会
果たしてこの現状は、子どもたちにとって本当に有益な事なのか?健康な子どもたちの未来と引き換えにして、巨大製薬会社や医療従事者たち、そしてそれらを利用する集団が富を独占しているのではないか?
まさにこれが、『医産複合体による、医療殺戮』
2019年末に中国武漢の海鮮市場の野生動物から始まったとされる『新型コロナパンデミック』。
しかし、この説を信じる人はもういないでしょう。ウイルスが2019年3月にはスペインの下水から、11月にはブラジルの、12月にはミラノの下水から検出されている。さらに過去のパンデミックでも言われていたことだが、「人の移動よりも早く感染が広がる」ということだ。
このパンデミックが、『人工パンデミック』であることを示唆する事実である。さらに、資金をアメリカ(ビル&メリンダ・ゲイツ財団)が出して中国の研究者に作らせた人工ウイルスであることも、もうすでに周知の事実である。そして2019年、5Gの運用開始に合わせこの悪夢の物語はスタートした。
『電磁波によってある地域の集団に集団体調不良を起こし、メディアや御用学者、専門家を総動員して大騒ぎして人々をパニックにして冷静さを失わせ考える隙を与えず、その間に毒ワクチンを打ちまくる。その後は、ワクチンのアジュバントやmRNAから作られるスパイクタンパクによって命を失うか、健康を破壊され一生医療のお世話になる人を増やすことで、半永久的に儲ける。』
これが国際金融資本の傘下にあるビル・ゲイツやビッグ・ファーマ、情報通信など電磁波産業、化学工業、ファイザーの大株主の創価学会など医産複合体の『人工パンデミック計画』ではないだろうか。電磁波やワクチンによって物理的化学的に人体を弱体化、さらに遺伝子まで改変して、金儲けと人口削減を行っているのではないだろうか。我々の命と健康を犠牲にして医療で大儲けする戦略である。
まさに、『医療殺戮』なのである。
接種部位にスプーンが張り付くということ
こんな記事も出ています。酸化グラフェンは、新型コロナワクチンに添加されていると懸念されている素材です。酸化グラフェン自体は絶縁性ですが、体内環境下では還元され導電性をもつことや5Gの電磁波に暴露されると増幅する作用もあることがわかってきているようです。

ワクチン接種が始まって間もなく、こんな画像も出回っていましたね。
参考文献
- VIRUS DOSE NOT EXIST ウイルスは存在しない(上/下) 崎谷 博征著
- コロナは、ウイルスは、感染ではなかった!電磁波(電波曝露)の超不都合な真実 菊川 征司著
- 電気汚染と生命の地球史 インビジブル・レインボー アーサー・ファーステンバーグ著
- 身の回りの電磁波被曝 その危険性と対策 荻野 晃也著

